交易首日迎开门红
北京时间9:00开始首日交易,并在交易首日迎来开门红,近月主力合约sc1809盘前竞价阶段涨5.8%,开盘价报440元/桶,高于官方每桶挂盘价开市。原油期货为我国首个国际化期货品种,支持境内外投资者参与。

根据23日上海国际能源交易中心昨日公布的公告显示,SC1809、SC1810、SC1811、SC1812、SC1901、SC1902、SC1903合约的挂盘基准价为416元/桶。SC1906、SC1909、SC1912、SC2003合约的挂盘基准价为388元/桶。SC2006、SC2009、SC2012、SC2103合约的挂盘基准价为375元/桶。
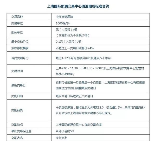
一图看懂交易规则
上海期货交易所原油期货合约及主要交易规则,一图看懂,如下:

可交割油种原产地及装运港
1. 阿拉伯联合酋长国迪拜原油:法特港,Fateh Terminal
2. 阿拉伯联合酋长国上扎库姆原油:兹尔库岛,Zirku Island
3. 阿曼苏丹国阿曼原油:费赫勒港,Mina Al Fahal
4. 卡塔尔国卡塔尔海洋油:哈卢尔岛,Halul Island
5. 也门共和国马西拉原油:席赫尔,Ash Shihr
6. 伊拉克共和国巴士拉轻油:巴士拉油码头或者单点系泊浮筒,Basrah Oil Terminal or SPM
7. 中华人民共和国胜利原油:中国石化胜利油田分公司东营原油库
意义重大
上期所表示,原油期货作为我国第一个国际化的期货品种,将引入境外投资者参与,探索期货市场国际化的市场运作和监管经验。分析认为,这将是中国多年来争取石油定价话语权的一大步,但对欧美交易商来说,这除了带来契机,可能也会伴随不少挫折。
中国迄今已经开设了逾6000个交易账户,其中包括中国的石油巨头和大约150家经纪公司。有10家外国中间商已经注册,包括摩根大通、Bands Financial、Straits Financial Services和其它一些本土券商在香港的分支。
【更多财经资讯和原创财经视频,欢迎访问:【一牛财经】 (***)或在各大应用商店下载:[一牛财经APP],7*24小时财经快讯】
就在今天(2018年3月26日),中国原油期货上市了!
对于财经知识关注不多的人,或许还不知道这个有多轰动。看到这个新闻时,笔者脑海里就浮现出了四个字:非同寻常!

中国原油期货非同寻常的地方在哪?事实上,原油期货是中国商品期货第一个全球上市的品种。而且发生在中美贸易战的一个这么关键时间点,就更耐人寻味了。
那么,中国为啥要推出原油期货呢?
估计大家也能够想到,那就是为了追求国际石油、天然气、石化产品的定价权。很大程度可以说,哪个国家掌握了石油,就掌握了长远发展的基本条件。而现在的中国,已经超越美国成为了世界上第一大原油进口国。
目前全球拥有石油定价权的两个国家主要是美国跟英国,美国和英国拥有石油定价权,主要依靠了“强势货币+金融中心+生产中心”的模式(英国美国都是产油大国)。其中“强势货币+金融中心”成为关键因素。
中国要从英国、美国手中抢到一定的“石油定价权”,则需要重新建立一个“金融中心+消费中心+准强势货币”的模式。人民币目前显然不如美元、英镑更强势,但中国拥有“全球第一大石油、天然气买家”的地位,这是中国的王牌。

另一方面,从货币体制来看,目前全球“货币霸权”还是以美元为主,中国通过原油期货上市的方式(以人民币结算),很大程度上就增加了人民币在全球范围的“使用率”,相当于用“助推手段”增加人民币对外投资。虽然在笔者看来,在短期内终结美元的霸主地位是极为困难的,但是起码说明中国迈出了极为重要的一步!
以下图表转自央视财经:

(-48东南偏北)